微信图片_20230214140503

伟德国际唯一官网入口美业 遇见未来 下一个爆品时代

什么是原液?伟德国际唯一官网入口美业原液有哪些特点?

原液是伟德国际唯一官网入口美业具有特色的产品,下面就让我们跟伟德国际唯一官网入口美业工程师来了解一下什么是原液,

伟德国际唯一官网入口美业原液有哪些特点?

一、什么是原液?原液被誉为“植物黄金”经长期科学认证对皮肤养护的植物提取物,经X添加配方而成的水溶性液体。


15-1x.jpg

二、原液有哪些特点?

◆天然植物精华与现代生物科技的新成果,采用全球提取技术,各种天然物质中大量的氨基酸、小分子多肽、微量元素、黄酮类、甾醇、多糖等天然护肤成分被完整保留,打造皮肤护理的盛宴。

◆打破常规美容护理方式,颠覆传统按摩膏护理的革命性流程。

◆原汁原味,自由速配,效果超过普通膏霜数倍

◆针对性、渗透性强,效果更显著。

◆x添加,x色素、香料、和表面活性剂,效果全。


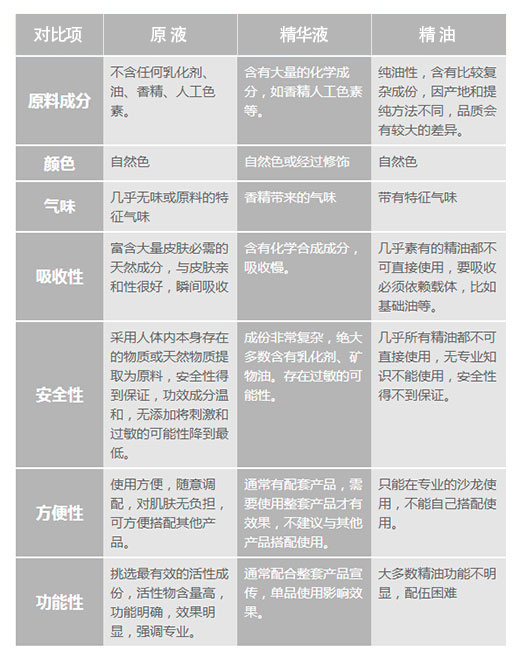
三、科普:原液、精华液、精油的区别

resource/images/abc9e1659e664fc9a7b5f4e3a5c1898e_2.jpg

伟德国际唯一官网入口美业,中国原液生产厂家,为电商化妆品,美容美发化妆品,日化线化妆品,微商化妆品打造多个成功案例,赢得客户一致好评,咨询热线:400-688-3258